Nature丨咪唑丙酸——动脉粥样硬化的隐形加速器,锁定它或阻断疾病进展-国内聚焦-资讯-生物在线

Nature丨咪唑丙酸——动脉粥样硬化的隐形加速器,锁定它或阻断疾病进展

作者:麦特绘谱生物科技(上海)有限公司 暂无发布时间 (访问量:776)

动脉粥样硬化(Atherosclerosis)是心血管疾病中最常见和最危险的一种病理过程,也是导致心脏病发作(心肌梗死)、中风和外周动脉疾病的主要原因。其本质是动脉血管壁发生慢性炎症脂质沉积,形成像“粥”一样的斑块,导致血管变硬、狭窄甚至阻塞。动脉粥样硬化是一种复杂的多因素疾病,其预防主要依赖于基于传统心血管风险因素的评分系统。然而,这种方法难以在早期识别出高风险个体。此外,目前的药物治疗主要针对已确定的风险因素(如脂质代谢和炎症),迫切需要探索针对其他因素的疗法

已有研究表明肠道菌群与宿主代谢之间的交叉影响与心血管疾病的发生和发展有关,但目前只有少数的几种菌群代谢物得到了充分研究。咪唑丙酸 (ImP, Imidazole propionate) 是一种由肠道细菌代谢组氨酸产生的微生物代谢物,最近的研究发现它与2型糖尿病和胰岛素抵抗有密切关联。因此,ImP 被视为连接肠道菌群失调宿主代谢功能障碍的一个重要分子桥梁,但它在心血管疾病中的作用与机制还未有研究。

2025年7月,西班牙卡洛斯三世国家心血管研究中心 (CNIC) 的David Sancho教授团队在Nature发表题为“Imidazole propionate is a driver and therapeutic target in atherosclerosis”的研究论文,揭示了ImP诱导动脉粥样硬化的新机制,为心血管疾病的早诊和个性化治疗提供了新视野

 

图片

 

技术路线

图片

 

研究结果

1.ImP与动脉粥样硬化相关

为了筛选可能影响动脉粥样硬化进展的微生物代谢物,对动脉粥样硬化易感的 Apoe⁻/⁻小鼠进行饮食干预(普通饲料、高胆固醇饮食、高胆固醇+胆碱饮食,部分加用抗生素清除肠道菌群),结合非靶向代谢组学分析发现:高胆固醇饮食可诱导主动脉弓粥样硬化病变,而抗生素处理能部分缓解该病变。血浆代谢组因饮食和抗生素处理发生显著重塑,其中微生物代谢物ImP与高胆固醇饮食诱导的动脉粥样硬化程度高度相关;此外,ImP水平还与肠道菌群组成变化相关,尤其与大肠杆菌/志贺菌、真杆菌的相对丰度正相关,提示肠道菌群可能参与ImP的产生。

 

图片

图1. 非靶向代谢组学揭示ImP是一种与动脉粥样硬化相关的菌群代谢产物

 

2.ImP与人类亚临床动脉粥样硬化有关

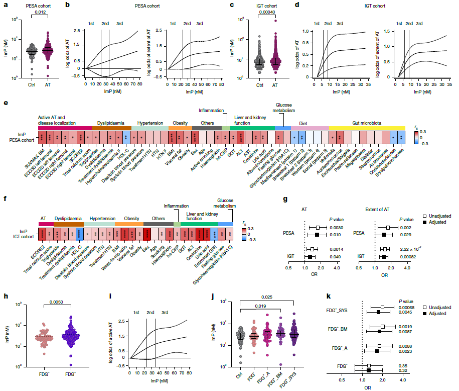
接下来研究血浆中咪唑丙酸(ImP)浓度升高是否也与人类动脉粥样硬化相关。首先招募了一个400人的早期亚临床动脉粥样硬化进展(PESA)队列,利用靶向代谢组学技术检测血浆Imp及其衍生物。结果发现,与对照组相比,亚临床动脉粥样硬化患者的血浆 ImP浓度升高,与动脉粥样硬化的严重程度则存在非线性关联。然后对粪便样本进行16S测序,发现ImP与韦荣球菌属(Veillonella)和氨基酸球菌属(Acidaminococcus)的相对丰度呈正相关,与丹毒丝菌科(Erysipelotrichaceae)和科里杆菌科(Coriobacteriaceae)呈负相关,与已有的心血管疾病研究一致。

随后明确血浆ImP与心血管风险因素之间的关联。在两个队列中,ImP均与空腹血糖及不良心脏代谢特征直接相关,随着ImP三分位数升高,动脉粥样硬化终点事件患病率和冠状动脉钙化评分增加。调整传统风险因素后,高ImP仍与主要动脉粥样硬化结局独立相关,说明它可作为风险增加的指标。且将ImP与低密度脂蛋白胆固醇、高敏C反应蛋白联合使用时,能提升对动脉粥样硬化患病率的鉴别能力。进一步细化动脉粥样硬化的各亚型,根据FDG摄取和骨髓激活状态,可将PESA队列分为“代谢活跃型(FDG阳性)” 和 “非活跃型(FDG阴性)”,发现骨髓激活和全身炎症亚组的ImP更高,说明ImP能够识别早期活跃型病变。

 

图片

图2. ImP与人类亚临床动脉粥样硬化相关

 

3.ImP通过炎症反应促进动脉粥样硬化

为了明确ImP在疾病早期发展中的因果作用,研究者给易患病小鼠(Ldlr⁻/⁻和 Apoe⁻/⁻)的饮食中补充ImP,发现其动脉粥样硬化进展加剧,但循环胆固醇和血糖浓度不受影响。另外,ImP处理8周后 Apoe⁻/⁻小鼠血液中的促炎单核细胞和辅助性T细胞数量增多,与促动脉粥样硬化环境相关,说明ImP更有可能通过炎症免疫反应而不是胆固醇来促进动脉粥样硬化。

为明确免疫细胞的必要性,研究者对整个Apoe⁻/⁻小鼠的主动脉进行了单细胞转录组测序。结果发现,短期的ImP 处理(4周)仅导致主动脉弓粥样硬化轻度加重,而并未改变循环系统中的免疫细胞;而长达8周的处理后,主动脉中的成纤维细胞、内皮细胞和免疫细胞的数量均显著增加,且通过流式细胞术和组织学分析证实, 此时T细胞已浸润到主动脉的内膜-中膜层,且动脉斑块中的炎性巨噬细胞增多,表明长期ImP暴露会加剧血管局部的炎症和细胞异常,推动动脉粥样硬化进展。另外,将缺乏T细胞和B细胞的骨髓移植给小鼠后,发现ImP诱导动脉粥样硬化的能力显著减弱,直接证明了这些免疫细胞是ImP推动病变发展的重要执行者。

基于此,研究者选择骨髓来源巨噬细胞(BMDMs)具体研究ImP的作用机制。考虑到ImP含有咪唑环,研究者推测它可能与咪唑啉受体(Imidazoline Receptor, I1R 和 I2R)结合,从而引发后续的炎症和动脉粥样硬化效应。ImP可诱导 BMDMs产生肿瘤坏死因子(TNF),而这一效应可被 AGN192403(I1R 拮抗剂)选择性阻断,磷酸化蛋白质组学则进一步证实AGN192403可抑制 ImP诱导的mTOR通路激活。

 

图片

图3. ImP处理诱导小鼠出现动脉粥样硬化和全身炎症

 

4.阻断ImP–I1R轴可阻止动脉粥样硬化进展

随后研究者在动物活体内验证ImP的作用机制,发现特异性敲除髓系细胞的I1R基因后,ImP无法诱导小鼠产生动脉粥样硬化;同样的,AGN192403治疗也能抑制由ImP诱导的小鼠动脉粥样硬化斑块,阻止ImP引发的免疫细胞异常和促炎因子形成。说明I1R缺失或抑制均可阻断由ImP诱导的动脉粥样硬化。

最后对高胆固醇小鼠尝试AGN192403治疗,发现其动脉粥样硬化进展受到抑制,斑块和坏死核心缩小,斑块复杂性降低,同时也观察到高胆固醇诱导的免疫细胞异常和腹腔巨噬细胞增殖都被逆转。这些结果表明,AGN192403可通过抑制ImP–I1R轴预防免疫相关动脉粥样硬化,为临床治疗提供了新方法。

图片

图4. 阻断I1R可预防ImP或高胆固醇饮食诱导的动脉粥样硬化

 

全文总结

本研究发现了肠道菌群代谢产物——咪唑丙酸(ImP)与人类动脉粥样硬化的程度相关,对具有动脉粥样硬化倾向的小鼠喂食ImP,可在不改变其脂质谱的情况下诱导动脉粥样硬化,其机制与局部和全身的适应性免疫以及炎症激活有关,ImP通过咪唑啉受体(I1R)引起动脉粥样硬化,而阻断该ImP-I1R轴可抑制疾病发展。本研究为改善动脉粥样硬化的早期诊断和个性化治疗开辟了新途径。

 

参考文献

Mastrangelo A, Robles-Vera I, Mañanes D, et al. Imidazole propionate is a driver and therapeutic target in atherosclerosis. Nature. 2025

 

绘谱帮你测

麦特绘谱开创性地搭建了医学领域高端代谢组学技术平台,覆盖了非靶向-全定量-代谢流等全方位的高端医学代谢组解决方案,同时全面布局微生物组学、转录组学和蛋白质组学等多组学技术服务,已成为全球多组学研究者的优选合作伙伴。麦特绘谱已为数百家三甲医院、科研院所和企业提供多组学一站式整体解决方案,协助客户与合作伙伴发表SCI文章600+篇,累计影响因子6000+,平均IF>10,涵盖Cell, Science, Nature, Cancer Cell, Signal Trans-duction and Targeted Therapy, Nature Biotechnology, Cell Metabolism等权威期刊。

麦特绘谱生物科技(上海)有限公司 商家主页

地 址: 上海市浦东新区秀浦路2555号康桥商务绿洲E6栋5层

联系人: 林景超

电 话: 400-867-2686

传 真: 021-20900216

Email:marketing@metaboprofile.com

相关咨询
ADVERTISEMENT