客户案例 | Advanced Science:从氨基酸到血糖的"分子桥梁":CBP/p300通过组蛋白巴豆酰化重构糖代谢网络-国内聚焦-资讯-生物在线

客户案例 | Advanced Science:从氨基酸到血糖的"分子桥梁":CBP/p300通过组蛋白巴豆酰化重构糖代谢网络

作者:麦特绘谱生物科技(上海)有限公司 暂无发布时间 (访问量:771)

氨基酸代谢紊乱与2型糖尿病的发生密切相关。多个大规模代谢组学研究已发现,血浆中支链氨基酸(BCAAs)、芳香族氨基酸(AAAs)以及赖氨酸、丙氨酸、谷氨酸等水平升高与2型糖尿病风险显著相关。然而,氨基酸如何具体调控糖代谢,尤其是其代谢产物如何通过表观遗传机制影响肝脏糖异生,目前尚不清楚。此外,组蛋白酰化(如乙酰化、巴豆酰化)作为连接代谢与基因表达的重要方式,近年来受到广泛关注,但其在氨基酸代谢与糖稳态中的作用仍需深入探索。

近期,上海交通大学附属瑞金医院研究团队在Advanced Science上在线发表了题为“Hepatic CBP/p300 Orchestrate Amino Acid-Driven Gluconeogenesis through Histone Crotonylation”的研究文章,结合人群遗传学、动物模型、代谢组学、转录组学分析等,系统解析了CBP/p300((CREB Binding Protein,是多功能的转录辅激活子, 它们参与细胞周期调控、细胞分化和细胞凋亡等多种生理过程)在氨基酸驱动的糖异生过程中的关键作用,肝脏特异性敲除CBP/p300导致小鼠血浆氨基酸升高、氨基酸驱动的糖异生受损,关键机制在于氨基酸代谢基因启动子区组蛋白巴豆酰化水平下降。在糖尿病小鼠模型中,靶向抑制CBP/p300可有效改善高血糖,为治疗2型糖尿病提供了新靶点。(麦特绘谱提供Q300全定量代谢组学检测服务)

 

图片

图1.技术路线图

 

研究结果

1. CREBBP/EP300基因多态性与氨基酸和血糖水平相关

CBP和p300作为组蛋白乙酰转移酶和转录共激活因子,对代谢稳态至关重要,其基因单核苷酸多态性(SNPs)可能影响蛋白功能和表达,进而改变代谢通路及疾病易感性。在4C(中国心脏代谢与癌症队列)队列研究中,共检测到CREBBP(编码CBP) 基因座内78个SNPs和EP300(编码p300)基因座内36个SNPs,基因关联分析显示,23个特定 CREBBP SNPs与包括支链氨基酸(BCAAs)和芳香族氨基酸(AAAs)在内的多种循环氨基酸水平显著相关,14个EP300 SNPs也与循环氨基酸谱密切相关;同时,CREBBP/EP300基因的遗传变异还与葡萄糖稳态的关键临床指标相关,这些结果提示 CBP/p300可能在连接氨基酸代谢与葡萄糖稳态中发挥作用。

 

图片

图2.CREBBP/EP300 SNPs与循环氨基酸水平的关系

 

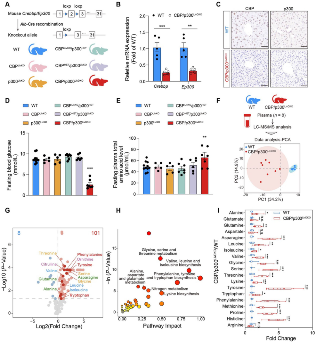
2. 肝脏CrebbpEp300双敲除小鼠血浆氨基酸水平升高

鉴于肝脏在调控氨基酸和葡萄糖代谢中的核心作用,构建了多种肝脏特异性CBP/p300敲除小鼠品系,验证肝脏中CrebbpEp300的敲除效果。其中,CBP/p300LivDKO (Crebbp/EP300双敲除)小鼠空腹血糖水平显著降低,而其他敲除品系与野生型(WT)小鼠无差异;同时,仅CBP/p300LivDKO 小鼠血浆总氨基酸水平较WT小鼠明显升高,血浆甘油三酯(TG)、非酯化脂肪酸(NEFAs)和总胆固醇(TC)在各组间无显著变化,这一结果证实了CBP和p300在葡萄糖和氨基酸稳态调节中的冗余功能。

代谢组学分析显示,WT和CBP/p300LivDKO小鼠血浆代谢特征存在明显差异,在189种已鉴定的代谢物中,差异表达代谢物主要归类为有机酸和氨基酸,通路富集分析显示改变的代谢物主要与氨基酸代谢通路相关,综合单变量和多变量统计方法筛选出81个潜在生物标志物,其中包括31种氨基酸及其衍生物,20种基本氨基酸中有17种在敲除小鼠血浆中显著升高,表明肝脏CBP/p300对维持全身氨基酸稳态至关重要。

 

图片

图3.肝脏CrebbpEp300双基因敲除小鼠血浆氨基酸水平升高

 

3. CBP/p300LivDKO小鼠肝脏氨基酸代谢重编程

为明确血浆氨基酸谱改变是否由肝脏氨基酸代谢紊乱引起,对WT和CBP/p300LivDKO小鼠肝脏进行代谢组学分析,共鉴定出213种代谢物,CBP/p300基因敲除导致肝脏中色氨酸、鸟氨酸等水平升高,支链酮酸(BCKAs,BCAA代谢副产物)增加但BCAA浓度与WT小鼠相当。RNA测序结果显示,CBP/p300LivDKO小鼠肝脏中有2877个上调基因和1559个下调基因,其中多种氨基酸代谢相关基因下调,包括氨基酸分解代谢基因和氨基酸转运体基因,但关键糖异生基因Pck1G6pc表达未受影响。

 

图片

图4. CBP/p300LivDKO小鼠肝脏氨基酸代谢重编程

 

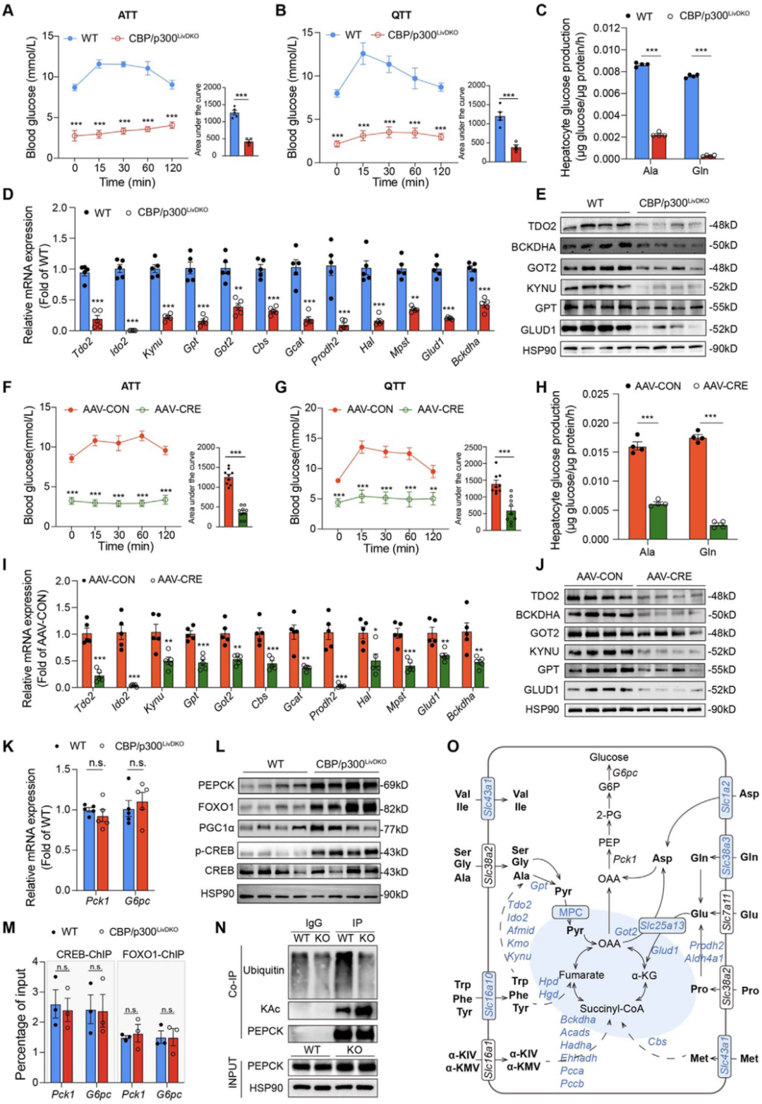
4. CBP/p300LivDKO小鼠氨基酸驱动的糖异生受损

进一步探究肝脏氨基酸代谢紊乱的原因,在15种生糖氨基酸中,丙氨酸和谷氨酰胺在糖异生中起主导作用,因此对禁食小鼠进行丙氨酸耐受试验(ATT)和谷氨酰胺耐受试验(QTT),结果显示,腹腔注射丙氨酸或谷氨酰胺可显著升高 WT 小鼠血糖水平,但对CBP/p300LivDKO小鼠无明显影响;原代肝细胞糖异生实验进一步证实,CBP/p300缺陷小鼠的肝细胞利用丙氨酸和谷氨酰胺生成葡萄糖的效率较WT小鼠显著降低,且伴随多种氨基酸分解代谢基因的mRNA和蛋白水平下调。进一步验证CBP/p300对肝脏氨基酸驱动糖异生的必要性,向Crebbpflox/flox/Ep300flox/flox小鼠注射肝脏特异性启动子驱动的Cre重组酶腺相关病毒(AAV-CRE),3周后检测发现,AAV-CRE小鼠肝脏中CBP/p300表达缺失,且与CBP/p300LivDKO小鼠结果一致,腹腔注射丙氨酸或谷氨酰胺后,AAV-CRE小鼠血糖水平仍维持在较低水平,其肝细胞的氨基酸驱动糖异生能力也显著受损,同时氨基酸代谢基因的mRNA和蛋白水平降低。

 

图片

图5.CBP/p300LivDKO小鼠氨基酸驱动的糖异生严重受损

 

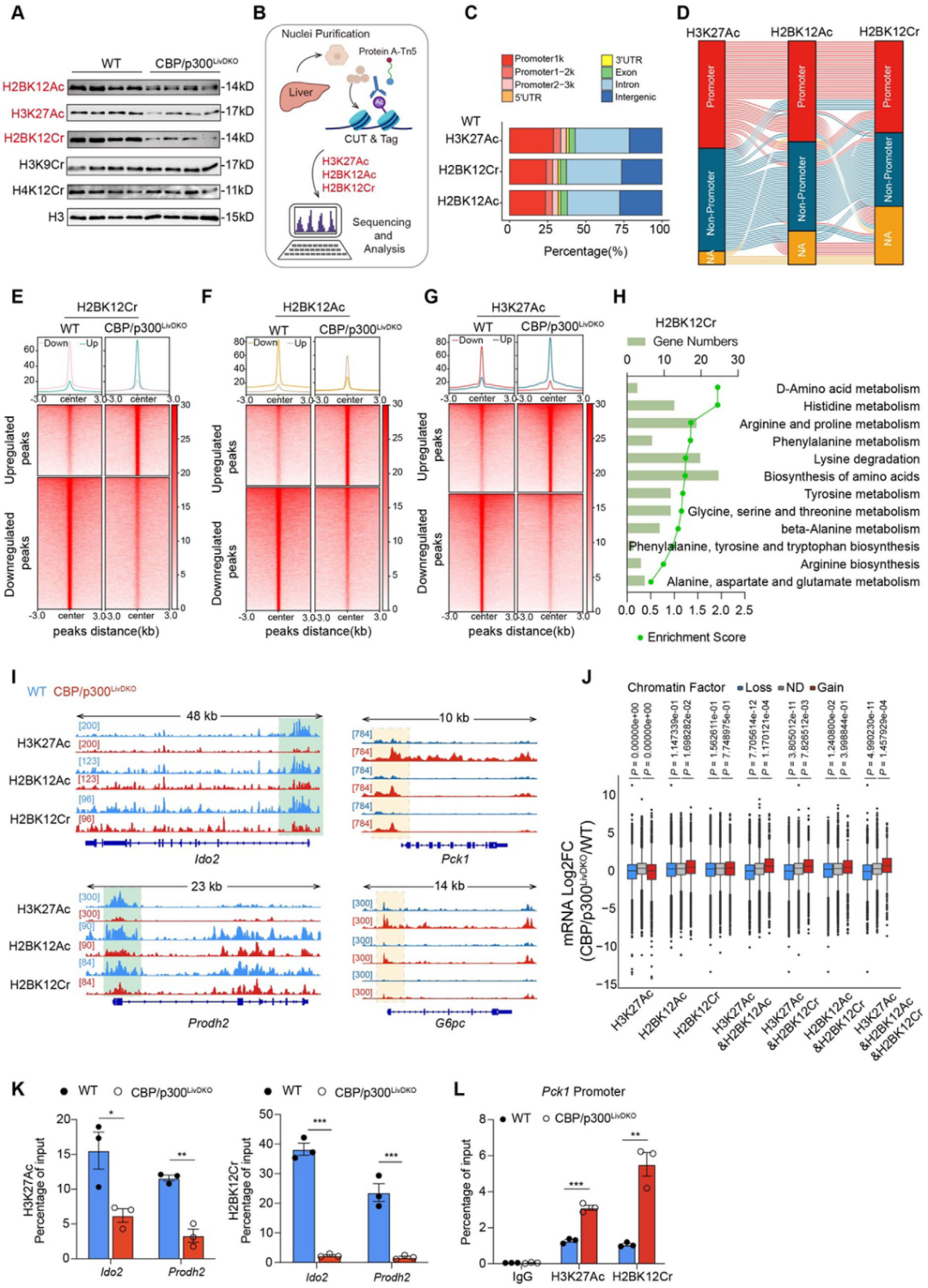
5. 组蛋白酰化协同调控氨基酸代谢基因表达

CBP/p300可利用多种酰基辅酶A进行组蛋白酰化,而氨基酸分解代谢会产生乙酰辅酶A、巴豆酰辅酶A 等多种酰基辅酶A,为CBP/p300介导的组蛋白修饰提供底物,进而调控基因表达。Western blot分析显示,CBP/p300LivDKO小鼠肝脏中,组蛋白 H2BK12Ac、H3K27Ac和H2BK12Cr水平较WT小鼠显著降低,此外,CUT&Tag分析也显示,CBP/p300缺失导致H2BK12Cr、H3K27Ac和H2BK12Ac在多个氨基酸代谢基因启动子区富集程度下降,表明CBP/p300通过组蛋白修饰在连接氨基酸代谢与基因表达中发挥关键作用。

 

图片

图6. 组蛋白酰化在调节氨基酸代谢基因表达方面起协同作用

 

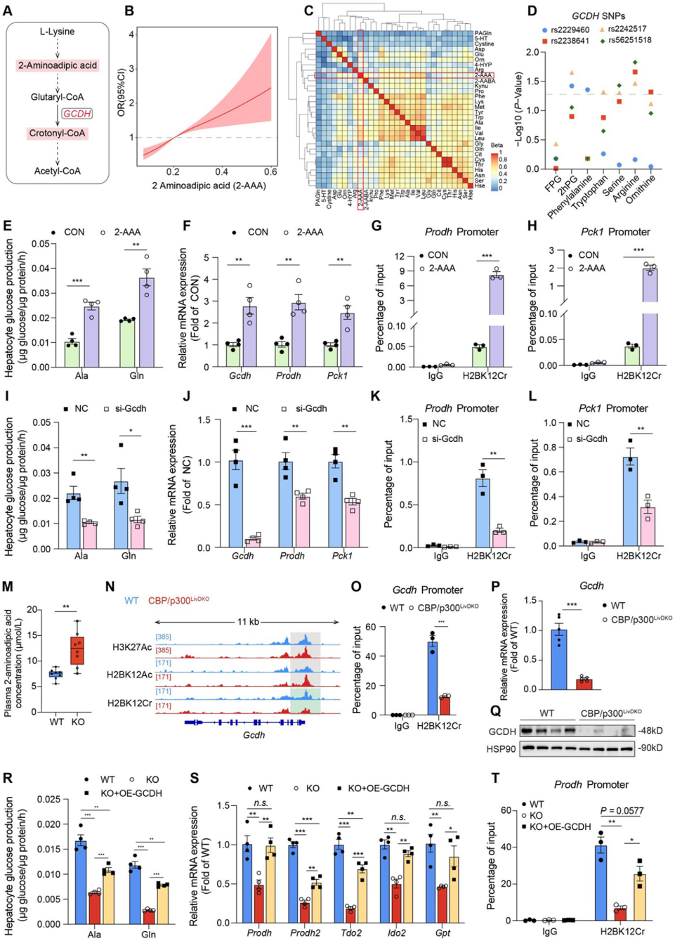
6. 2-AAA/GCDH/H2BK12Cr轴正向调控氨基酸代谢基因表达

赖氨酸降解产生的2-AAA(糖尿病生物标志物2-氨基己二酸)可在戊二酰辅酶A脱氢酶(GCDH)催化下转化为巴豆酰辅酶A,为组蛋白巴豆酰化修饰提供底物。在原代小鼠肝细胞中加入100μM 2-AAA 处理,发现2-AAA可显著增强由丙氨酸、谷氨酰胺和乳酸/丙酮酸驱动的糖异生,同时显著上调 Gcdh、ProdhPck1的表达,且ProdhPck1启动子区域的H2BK12Cr水平明显升高。而Gcdh敲低显著抑制由丙氨酸、谷氨酰胺和乳酸/丙酮酸介导的肝脏糖异生,同时降低ProdhPck1基因的表达;Gcdh沉默的肝细胞中ProdhPck1启动子区域的H2BK12Ac水平显著降低;过表达Gcdh,可部分恢复由丙氨酸和谷氨酰胺驱动的糖异生能力。

 

图片

图7.2-AAA/GCDH/H2BK12Cr轴正向调控肝脏氨基酸代谢基因的表达

 

7. 靶向抑制CBP/p300改善糖尿病小鼠血糖稳态

在糖尿病小鼠中,肝脏CBP/p300敲低显著降低丙氨酸和谷氨酸诱导的血糖升高,抑制氨基酸代谢相关基因表达,并减少H2BK12Cr在关键基因启动子区域的富集,进一步论证了CBP/p300是糖尿病状态下氨基酸驱动糖异生的关键调控因子。

 

图片

图8.糖尿病小鼠肝脏氨基酸代谢上调

 

研究结论

本研究揭示了CBP/p300通过组蛋白巴豆酰化调控氨基酸代谢驱动糖异生的新机制。在肝脏中,CBP/p300缺失导致氨基酸代谢基因表达下调、血浆氨基酸积累、糖异生受损,而2-AAA/GCDH轴通过增强组蛋白巴豆酰化正向调控该过程。在糖尿病模型中,靶向抑制肝脏CBP/p300可有效改善高血糖,为2型糖尿病的干预提供了新的潜在靶点。

 

参考文献

Hepatic CBP/p300 Orchestrate Amino Acid-Driven Gluconeogenesis through Histone Crotonylation. Advanced Science. 2025

 

绘谱帮你测

本研究前期通过人群队列数据分析锁定CREBBP/EP300基因多态性与氨基酸和血糖水平之间的关联,进一步通过代谢组学技术(麦特绘谱提供Q300全定量检测服务)对血浆和肝脏中的代谢物精准量化,证实了CBP/p300缺失对氨基酸分解代谢的影响,为后续分子机制解析“CBP/p300如何调控氨基酸代谢-糖异生通路” 提供了关键的代谢表型依据。

麦特绘谱开创性地搭建了医学领域高端代谢组学技术平台,覆盖了非靶向-全定量-代谢流等全方位的高端医学代谢组解决方案,同时全面布局微生物组学、转录组学和蛋白质组学等多组学技术服务,已成为全球多组学研究者的优选合作伙伴。麦特绘谱已为数百家三甲医院、科研院所和企业提供多组学一站式整体解决方案,协助客户与合作伙伴发表SCI文章600+篇,累计影响因子6000+,平均IF>10,涵盖Cell, Science, Nature, Cancer Cell, Signal Trans-duction and Targeted Therapy, Nature Biotechnology, Cell Metabolism等权威期刊。

麦特绘谱生物科技(上海)有限公司 商家主页

地 址: 上海市浦东新区秀浦路2555号康桥商务绿洲E6栋5层

联系人: 林景超

电 话: 400-867-2686

传 真: 021-20900216

Email:marketing@metaboprofile.com

相关咨询
ADVERTISEMENT